武汉晚报讯(通讯员余武兵 万建国)为切实做好2026年清明期间交通运输保障工作,精准满足市民祭扫、踏青出行需求,武汉市交通运输局提前谋划、周密部署,围绕常规公交、轨道交通、轮渡、高速公路等交通出行制定专项保障方案,保障时段覆盖3月25日至4月6日,重点聚焦3月28日—29日、4月4日—6日两大出行高峰,通过增开专线、加派运力、优化服务、强化监管等一系列举措,织密织牢交通保障网,全力打造安全、便捷、有序的出行环境。
公交
开通13条祭扫专线
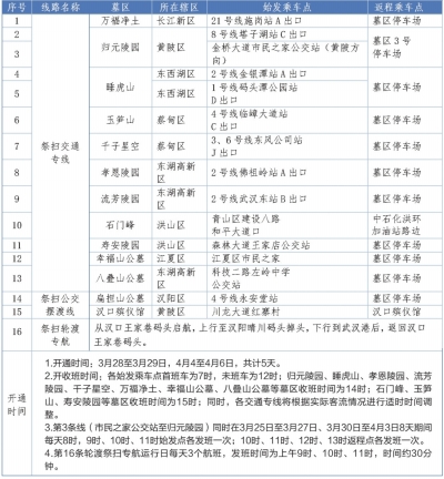
公交推出专线+摆渡+常规线联动保障模式,精准对接市民祭扫出行需求。此次共开通13条祭扫交通专线,覆盖全市多个主要墓区,配备运营车辆200台,专线运营时间为3月28日—29日及4月4日—6日共计5天。
各专线始发乘车点首班车7时发车、末班车12时发车。归元陵园、睡虎山、孝恩陵园、流芳陵园、千子星空、万福净土、幸福山公墓、八叠山公墓等墓区收班时间为14时,石门峰、玉笋山、寿安陵园等墓区收班时间为15时。
同时,市民之家公交站至归元陵园专线已启动,3月25日—27日、3月30日至4月3日,每天8时、9时、10时、11时始发点各发班一次;10时、11时、12时、13时返程点各发班一次。上述各交通专线运营时间和班次将根据实际客流情况进行适时合理调整。
此外,在4号线永安堂站至太平洋、川龙大道红寨村至汉口殡仪馆区域,组织开行2条公交摆渡线。
祭扫期间,特别是重点保障时段,对途经重点墓区的常规公交线路将增加运力,加密班次,缩短发车间隔,以满足市民错峰祭扫需求。
地铁
清明假期第一日6时开班
轨道交通强化高峰运力调配与现场保障,全力提升通行效率。3月28日至3月29日期间,增加2、3、4号线客流高峰时段运力;4月3日,增加2、7号线晚高峰时段运力;4月4日至4月6日,增加2、3、4、5号线客流高峰时段运力,确保运力充足。4月4日各线路提前半小时至早上6:00开班,进一步方便市民早间出行。
同时,还将提前优化4号线永安堂站客流走向,增设硬隔离措施,增派力量支援驻站,引导乘客有序进出站。
出租车
加大区域投放规范行业服务
开展出租汽车行业服务质量提升活动,强化出租车运力引导与服务监管,保障重点区域出行需求。引导全市巡游出租车、网约车在清明祭扫重点区域加大运力投放。交通执法部门同步加大执法检查力度,重点对扁担山、归元陵园等祭扫区域周边开展巡查,全面提升优质服务,更好地保障人民群众出行,展示武汉文明形象。
轮渡
方便市民水上祭扫
在保持3条精品轮渡线常态化运营基础上,开通1条祭扫轮渡专航,营运日期为3月28日至3月29日、4月4日至4月6日,共计5天。每天3个航班,发班时间为上午9时、10时、11时,从汉口王家巷码头启航,上行至汉阳晴川码头掉头,下行到武汉港后,返回汉口王家巷码头,时间约30分钟,配船1艘,应急1艘。

上一版




朗读
放大
缩小
全文复制
上一篇